React useEffect Häufige Fehler und wie man sie vermeidet

React useEffect Häufige Fehler und wie man sie vermeidet

Wenn es einen React-Hook gibt, den fast alle Softwareentwickler mindestens einmal falsch verwenden, dann ist es useEffect.

Auf den ersten Blick scheint dieser Hook einfach – er ermöglicht es, Nebeneffekte in einer Funktionskomponente auszuführen. In der Tat ist er aber oft eine Ursache für unendliche Schleifen, Performance-Probleme und komische Warnungen.

Die korrekte Verwendung von useEffect hat entscheidenden Einfluss darauf, ob eine App reibungslos und verlässlich läuft oder instabil und unzuverlässig ist.

In diesem Beitrag führen wir einige häufige Fehler bei useEffect auf, erklären deren Ursachen und veranschaulichen mit einfachen, praxisnahen Beispielen, wie man diese behebt. Außerdem stellen wir Best Practices für sauberere und effizientere React-Komponenten mit useEffect vor.

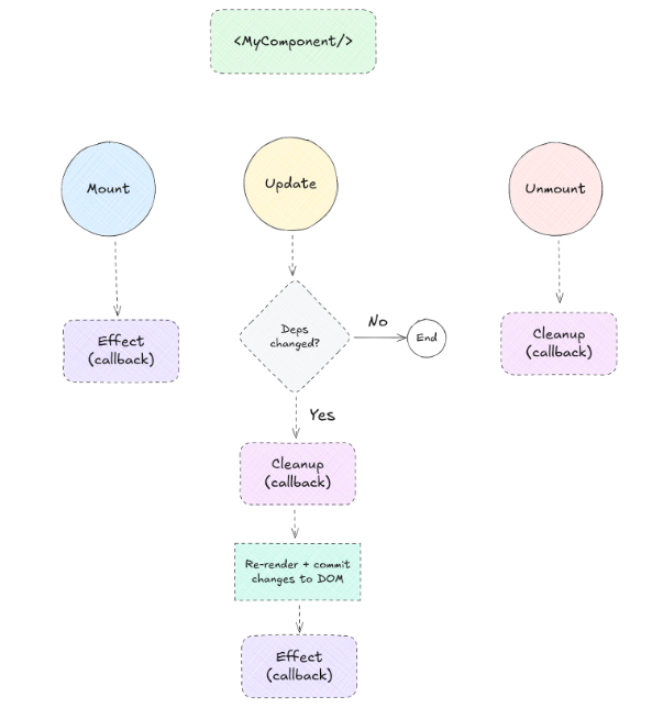
Was ist useEffect in React?

Der React useEffect Hook ermöglicht es Ihrer Komponente, Nebeneffekte auszuführen – also Operationen, die außerhalb des Renderzyklus von React liegen, wie etwa das Ausführen von Netzwerkrequests, das Einrichten von Timern oder Intervallen, das Erstellen von Subscriptions oder das direkte Manipulieren des DOM.

Betrachten wir folgendes Beispiel:

import { useEffect, useState } from "react";

function Users() {
const [data, setData] = useState([]);

useEffect(() => {
  fetch("/api/users")
    .then((res) => res.json())
    .then(setData);
}, []);

return <ul>{data.map((u) => <li key={u.id}>{u.name}</li>)}</ul>;
}

Hier wird der Effekt nach der ersten Rendering der Komponente ausgeführt, daraufhin werden Daten abgerufen und der Zustand (State) aktualisiert. Das leere Abhängigkeits-Array („[ ]“) weist React an, den Effekt nur beim Mount auszuführen. Dieses Timing zu verstehen ist wichtig, da es dabei hilft, die meisten Stolpersteine mit useEffect zu vermeiden, indem man weiß, wann es ausgeführt wird und warum es erneut ausgeführt wird.

Wie funkzioniert React useEffect

Fehler #1: Fehlende oder falsch angegebene Abhängigkeiten

Wenn Sie schon einmal die Warnung “React-Hook useEffect hat eine fehlende Abhängigkeit” gesehen haben, sind Sie einem der häufigsten Fehler bei useEffect begegnet. Jeder Effekt ist nur für bestimmte Werte relevant. Wenn sich einer dieser Werte ändert, ruft React den Effekt erneut auf. Werden diese Abhängigkeiten vergessen oder falsch angegeben, entstehen schwer nachvollziehbare Fehler im Code.

// ❌ Wrong: missing dependency
useEffect(() => {
fetch(`/api/user/${userId}`);
}, []);

// ✅ Correct
useEffect(() => {
fetch(`/api/user/${userId}`);
}, [userId]);

Im ersten Fall ändern Sie die userId, aber der Effekt wird nie erneut ausgeführt, sodass Sie veraltete Daten abrufen. Sie fügen sie in die Abhängigkeitsliste ein, damit React erkennt, wenn sich die Variable ändert.

📌 Pro-Tipp: Die ESLint-Regel react-hooks/exhaustive-deps bietet Ihnen eine Möglichkeit, die Best Practices für das Abhängigkeits-Array von React useEffect zu verwalten, und und meldet keine unbedenklichen Situationen.

React useEffect Abhängigkeitsoptionen

Fehler #2: Auslösen von Endlosschleifen

Ein weiterer häufiger Fehler bei useEffect ist die Entstehung einer Endlosschleife. Dies passiert typischerweise dann, wenn der Effekt eine Zustandsvariable aufruft, die gleichzeitig in seinem Abhängigkeitsarray enthalten ist.

// ❌ Causes infinite loop
useEffect(() => {
setCount(count + 1);
}, [count]);

Der Ablauf ist folgend: React führt den Effekt aus, der State wird aktualisiert; anschließend rendert React die Komponente neu und führt den Effekt erneut aus, wodurch der State erneut aktualisiert wird, und der Prozess wiederholt sich unendlich. Sie können das Problem beheben, indem Sie die State-Aktualisierung auslagern oder eine Bedingung verwenden:

// ✅ Fixed
useEffect(() => {
if (count < 10) {
  const id = setTimeout(() => setCount((c) => c + 1), 1000);
  return () => clearTimeout(id);
}
}, [count]);

Die Komponente wird mit diesem Fix die Aktualisierung bei 10 stoppen und den Timeout ordnungsgemäß löschen. Das führt zum nächsten wichtigen Punkt dieses Artikels: Das Verständnis darüber, wie du Updates mit dem Abhängigkeitsarray steuerst, ist der Schlüssel, um zu vermeiden, dass eine Endlosschleife in useEffect entsteht.

Fehler #3: Direkte Verwendung asynchroner Funktionen in useEffect

Die Verwendung der Formulierung useEffect(async () => {… }) mag auf den ersten Blick praktisch erscheinen, wird von React jedoch nicht akzeptiert, da die an useEffect übergebene Funktion entweder keinen Rückgabewert oder eine Cleanup-Funktion liefern muss, nicht jedoch ein Promise. Wenn Sie die Funktion asynchron machen, ist es nicht klar, wie es mit dem zurückgegebenen Promise umgegangen werden soll, und das führt zu paradoxen Fehlern beim Aufruf von useEffect.

// ❌ Wrong
useEffect(async () => {
const res = await fetch("/api");
const data = await res.json();
setData(data);
}, []);

Stattdessen können Sie die asynchrone Funktion innerhalb deklarieren und synchron aufrufen:

// ✅ Correct
useEffect(() => {
async function fetchData() {
  const res = await fetch("/api");
  const data = await res.json();
  setData(data);
}

fetchData();
}, []);

Dadurch bleibt Ihr Effekt aus Sicht von React ‚synchron‘, während Sie gleichzeitig await innerhalb verwenden können. Es ist eine gute Methode, dies bei der Arbeit mit useEffect für asynchrone Aktionen oder API-Abfragen anzuwenden.

Fehler #4: Vergessen von Cleanup-Funktion

Wenn eine Komponente neu gerendert wird oder entfernt wird, müssen alle von Ihnen erzeugten Nebeneffekte gelöscht werden. Andernfalls entstehen Speicherlecks, verwaiste Ereignislistener oder nicht beendete Abonnements. React steuert dies durch die Cleanup-Funktion, die der Effekt zurückgeben kann. Das Vergessen dieser Funktion zählt zu den häufigsten Stolperfallen bei der Verwendung von useEffect

// ❌ Missing cleanup: event listener stays active
useEffect(() => {
window.addEventListener("resize", handleResize);
}, []);

// ✅ Proper cleanup
useEffect(() => {
window.addEventListener("resize", handleResize);


return () => window.removeEventListener("resize", handleResize);
}, []);

Die Cleanup-Funktion wird ausgeführt, wenn die Komponente entfernt wird oder jedes Mal, bevor der Effekt erneut ausgeführt wird. Die Einhaltung dieses Musters ist entscheidend für das Löschen von Nebeneffekten in useEffect, insbesondere bei Abonnements, Intervallen oder Sockets, was die oben genannten Probleme verhindert.

Fehler #5: Fehlinterpretation von useEffect versus useLayoutEffect

Beide Hooks werden nach dem Rendern ausgeführt, jedoch zu unterschiedlichen Zeitpunkten. useLayoutEffect läuft synchron nach allen DOM-Änderungen, aber bevor der Browser die Darstellung aktualisiert. useEffect wird asynchron nach der Darstellung ausgelöst. Wenn Sie das Layout lesen oder den DOM messen möchten, verwenden Sie useLayoutEffect. Andernfalls setzen Sie useEffect für optimale Performance ein.

useLayoutEffect(() => {
const rect = ref.current.getBoundingClientRect();
setSize(rect);
}, []);

📌 Profi-Tipp: useLayoutEffect passt gut für die Arbeit mit Layouts und Animationen, aber beim Missbrauch kann es das Rendering blockieren und Ruckler verursachen.

Führen Sie Benchmark-Tests durch, wenn Sie unsicher sind. Dies gehört zu den Best Practices von React useEffect für Performance.

Fehler #6: Übermäßige Verwendung von useEffect

Ein häufiger Fehler besteht darin, dass Entwickler versuchen, useEffect für Logik zu verwenden, die dort eigentlich nicht hingehört. Nicht alle State-Aktualisierungen müssen innerhalb eines Effekts erfolgen. Wenn Sie useEffect nutzen, um einfache Werte oder bedingte Aktualisierungen zu verfolgen, kann dies dazu führen, dass die Komponenten in Ihrem Komponentenbaum komplexer als nötig sind und überflüssiges Rendern verursacht wird.

// ❌ Overuse
useEffect(() => {
if (formValue === "reset") setCount(0);
}, [formValue]);

// ✅ Better
const handleChange = (e) => {
if (e.target.value === "reset") setCount(0);
};​

Hier sollte die Reset-Logik auf der Benutzerinteraktion mit dem Formular basieren und nicht als Nebeneffekt des Renderings.
Faustregel: Wenn der Effekt in einem Ereignishandler oder direkt beim Rendern erledigt werden kann, sollte er nicht in useEffect sein.

📌 Profi-Tipp: Bevor Sie einen neuen useEffect hinzufügen, denken Sie darüber nach, ob Sie etwas außerhalb von React synchronisieren (oder „Nebeneffekt“ erzeugen) müssen. Wenn nicht, ist der Effekt wahrscheinlich sowieso überflüssig. Diese Denkweise hilft Ihnen, das zu vermeiden, was viele Entwickler als „Suppe aus Effekten“ beschreiben — Komponenten, die mit zu vielen Effekten gefüllt sind, wodurch die Intention unklar wird und der Wartungsaufwand steigt.

Fehler #7: “Warum läuft useEffect in React 18 zweimal?”

Derzeit, wenn Sie React 18 verwenden und StrictMode aktiviert ist, merken Sie wohl, dass Effekte zweimal ausgeführt werden. Das ist kein Fehler, sonst ein Feature. Während der Entwicklung mountet React Komponenten zweimal, um unreine Nebeneffekte (also solche, die nicht idempotent oder nicht sicher mehrfach auszuführen sind) zu erkennen. Die Idee dahinter ist, dass deine Komponenten vorhersehbarer werden, wenn sie gleichzeitig gerendert werden.

useEffect(() => {
console.log("Effect executed");
}, []);

Im Strict Mode (nur im Entwicklungsmodus) wird dies zweimal protokolliert. Im Produktivmodus läuft es jedoch nur einmal. Um Verwirrung zu vermeiden: Machen Sie Ihre Effekte idempotent – sie sollten ohne Probleme mehrmals ausgeführt werden können. Versuchen Sie, einmalige Setup-Logik (wie das Initialisieren einer externen Bibliothek oder das Einrichten von Listenern) außerhalb von React auszuführen, falls möglich. Dinge, die nur einmal passieren sollen, sollten Sie nicht mit Effekten steuern; verwenden Sie dafür einfache Flags, refs oder reguläre Funktionen außerhalb des Renderns. Das Verstehen dieses Verhaltens hilft, „Phantom“-Fehler zu beseitigen, die nur in den Entwicklungs-Builds auftreten.

Fehler #8: Performance-Auswirkungen ignorieren

Selbst korrekt geschriebene Effekte können die Leistung schwer beeinträchtigen, wenn sie zu häufig ausgelöst werden. Jeder Re-Render, der einen kostenintensiven Effekt ausführt, erhöht die CPU-Auslastung und verschlechtert die Nutzererfahrung. Ein typisches Beispiel sind Event-Listener oder Berechnungen mit kurzlebigen Abhängigkeiten.

// ❌ Recreates listener on every render
useEffect(() => {
const handleScroll = () => console.log(window.scrollY);
window.addEventListener("scroll", handleScroll);
​
return () => window.removeEventListener("scroll", handleScroll);
});

Jeder Render fügt einen neuen Listener hinzu, da keine Abhängigkeitsliste vorhanden ist.

Der Fix ist einfach:

// ✅ Stable listener
useEffect(() => {
const handleScroll = () => console.log(window.scrollY);
window.addEventListener("scroll", handleScroll);
 

 return () => window.removeEventListener("scroll", handleScroll);
}, []); // runs once

Wenn Ihre Effekte Werte aus props benötigen oder Callback-Funktionen verwenden, versuchen Sie, diese Aufrufe in useCallback einzuwickeln oder abgeleitete Daten mit useMemo zu speichern. Dieser Ansatz verhindert doppelte Arbeit und entspricht dem idiomatischen Gebrauch des Abhängigkeitsarrays von useEffect in React.

Fehler #9: useEffect kommt zu früh oder zu spät zurück

Timing-Fehler sind schwerer zu erkennen, da der Effekt zwar „funktioniert“, jedoch nicht immer rechtzeitig. Zum Beispiel kann das Ändern des DOM vor dem Abschluss des Renderns durch React Flackern verursachen, oder das verspätete Auslesen kann zu Verzögerungen führen.

// ❌ Updates DOM too late
useEffect(() => {
ref.current.scrollIntoView();
}, []);

Wenn Sie dies vor dem Rendern des Browsers erledigen müssen, ist useLayoutEffect eine richtige Lösung:

// ✅ Pre-paint adjustment
useLayoutEffect(() => {
ref.current.scrollIntoView();
}, []);

Dann ist es wichtig zu wissen, wann man useEffect und wann useLayoutEffect verwendet, um die richtige Balance zwischen visueller Korrektheit und Performance zu finden.
Als Faustregel gilt: Verwenden Sie useEffect für das Laden von Daten, Abonnements oder manuelle DOM-Manipulationen. Setzen Sie bei Messungen oder DOM-Manipulationen useLayoutEffect ein.

Fehler #10: Abhängigkeitsarrays nicht dynamisch verwalten

Entwickler sehen oft Abhängigkeitsarrays als statische Listen, obwohl sie in manchen Fällen dynamisch sein können (zum Beispiel ein Array von Filtern oder Parametern). Diese werden nicht immer vom React-Linter erkannt. Wenn Sie eine geänderte Variable auslassen, bleiben veraltete Daten bestehen.

// ❌ Missing dependency
useEffect(() => {
fetchData(filters.join(","));
}, []);

// ✅ Correct
useEffect(() => {
fetchData(filters.join(","));
}, [filters]);​

Das ist der Fall, wenn die Abhängigkeiten Objekte oder Arrays sind; in solchen Fällen können Sie diese vor der Übergabe an useEffect memoisieren.

const memoizedFilters = useMemo(() => filters, [filters]);

useEffect(() => {
fetchData(memoizedFilters);
}, [memoizedFilters]);

Dies vermeidet unnötige Ausführungen und sorgt gleichzeitig dafür, dass der Effekt mit den neuesten Daten synchron bleibt.

✅ Best Practices für sichere und verlässliche Effects

Sie wissen inzwischen, was Sie vermeiden sollten. Hier finden sie einige zusammengefasste Regeln für den Einsatz des React-Hook useEffect beim Code-Schreiben in der Frontend Entwicklung:

  • Halten Sie Effects rein: Verändern Sie keine Daten außerhalb des Kontrollflusses von React. ❌
  • Deklarieren Sie immer Ihre Abhängigkeiten: Vertrauen Sie dem Linter, er ist Ihr Freund. ✅
  • Löschen und Abmelden: Entfernen Sie Timer und brechen Sie ausstehende Anfragen ab. ✅
  • Verwenden Sie in useEffect keine async-Funktion direkt: Legen Sie stattdessen eine innere async-Funktion an. ❌
  • Missbrauchen Sie den Hook nicht: Synchronisieren Sie nur bei Interaktionen mit externen Systemen. ❌
  • Kombinieren Sie mit anderen Hooks: useCallback, useMemo und useRef helfen, Abhängigkeiten zu stabilisieren. ✅
  • Fehlerbehandlung: Umhüllen Sie Ihre asynchronen Aufrufe mit try…catch, um unbehandelte Ablehnungen zu vermeiden. ✅
  • Testen: Prüfen Sie mit React Testing Library die verschiedenen Zeitpunkte, an denen useEffect laufen soll (Mounting, Cleanup und erneutes Ausführen). ✅
  • Achten Sie auf die Performance: Zu viele erneute Ausführungen verlangsamen große Komponenten stark. ❌

Löschen von Nebeneffekten in useEffect

Alles, was ein Effekt aufbaut, sollte er auch wieder abbauen. Fehlende Cleanup-Funktionen führen nicht nur zu Ressourcenlecks, sondern können auch doppelte Listener oder Timer erzeugen, wenn die Komponente neu gerendert wird.

Ein praxisnahes Beispiel für Cleanup im React useEffect bei einer WebSocket-Verbindung:

useEffect(() => {
const socket = new WebSocket("wss://example.com");

socket.onmessage = (msg) => console.log("Message:", msg.data);
socket.onerror = (err) => console.error("Error:", err);

// Cleanup
return () => socket.close();
}, []);

So wird die Socket-Verbindung beim Unmounten der Komponente korrekt geschlossen.

📌 Hinweis: Cleanup-Funktionen werden entweder vor dem nächsten Effekt oder beim Unmounten der Komponente aufgerufen – je nachdem, was zuerst eintritt.

Fehlerbehebung bei useEffect-Fehlern

Auch bei Anwendung bewährter Methoden treten ab und zu weiterhin Probleme auf, insbesondere bei der Verwaltung von Abhängigkeiten.

Nachfolgend finden Sie Tipps zur Fehlerbehebung bei useEffect, wenn der Effekt nicht korrekt ausgeführt oder gelöscht wird:

👉 Der Effekt wird nicht ausgelöst: Prüfen Sie, ob die Abhängigkeiten vorhanden sind und der Hook sich nicht in einem bedingten Block befindet.

👉 Der Effekt wird zu oft ausgeführt: Stabilisieren Sie Referenzen mithilfe von Memoisierung (useCallback, useMemo).

👉 Der Effekt wird nie gelöscht: Stellen Sie sicher, dass tatsächlich eine Aufräumfunktion aus dem useEffect zurückgegeben wird.

Wenn veraltete Daten angezeigt werden: Prüfen Sie, ob im Effekt auf den aktuellen State oder Props zugegriffen wird und nicht auf einen alten Wert aus einer Closure.

Während des Debuggings empfiehlt es sich, die Abhängigkeiten in der Konsole auszugeben:

useEffect(() => {
console.log("Dependencies changed:", deps);
}, [deps]);

Es ist ein einfaches, benutzerfreundliches Tool, das effektiv dabei hilft, unerwünschte Wiederholungen zu verhindern.

Fazit

Zusammenfassend lässt sich sagen, dass useEffect zwar zu den mächtigsten React-Hooks gehört, jedoch oft am wenigsten von Entwicklern verstanden wird. Er ermöglicht einen direkten Zugriff auf Seiteneffekte und schafft so eine feste Verbindung zwischen der virtuellen Welt von ReactJS Entwicklung, der Client-Seite und externen APIs. Leider ist useEffect auch oft der Grund für die meisten React-Fehler, wobei die häufigsten durch fehlende Abhängigkeiten, unterlassene Cleanup-Funktion und fehlerhafte Zeitverwaltung entstehen.

Effekte rein zu halten, Abhängigkeiten sorgfältig zu verwalten und überflüssige Ressourcen zu entfernen, gehört zur guten Pflege des Lebenszyklus Ihrer Komponente. Die daraus entstehende Lösung ist nun sauber, und entfernte Effekte werden nur einmal beim Unmount der Komponente ausgeführt.

Damit ist der Cleanup erledigt. Jetzt ist es Zeit, aktiv zu werden!

Prüfen Sie Ihr Komponentenlisting in der aktuellen Form. Stellen Sie die Effekte fest, die Daten aus APIs laden, Events abonnieren oder Timer verwalten. Wenden Sie die gleichen Prinzipien auf jeden dieser Effekte an, und das Verhalten sowie die Fehlerfreiheit Ihrer Anwendungen werden deutlich vorhersehbarer.